中国·太阳集团(9428cn-官方网站)古天乐代言品牌-Suncity Club
设为首页
加入收藏
旧版入口
学校主页
搜索本站
Toggle navigation
广州新华学院中国语言文学系
首页
(current)
本系概况
本系简介
机构设置
规章制度
荣誉墙
师资力量
师资概况
专任教师名录
按职称列表
按教研室列表
退休-兼职教师
行政与辅导员
党政办公室
学生工作办公室
培训进修
教学科研
招生培养
课程建设
科研信息
实践教学
教学资源库
教务通知
党群工作
制度文件
理论学习
党群通知
学生园地
资助贷保
学生组织
学生活动
课外实践
心理健康
先进典型
就业创业
政策法规
就业指引
招聘信息
通知消息
典型就业
系刊《新花圃》
系刊简介
在线阅读
大学语文
课程简介
教学团队
教材与学习
实训实践
精品课程建设
系友之家
系友名录
系友风采
系友活动
太阳集团古天乐
教学事务
党群工作
学生工作
学校校历
课表安排
您现在的位置:
首页
>
教学科研
>
招生培养
>
正文
>
招生培养
课程建设
科研信息
实践教学
教学资源库
教务通知
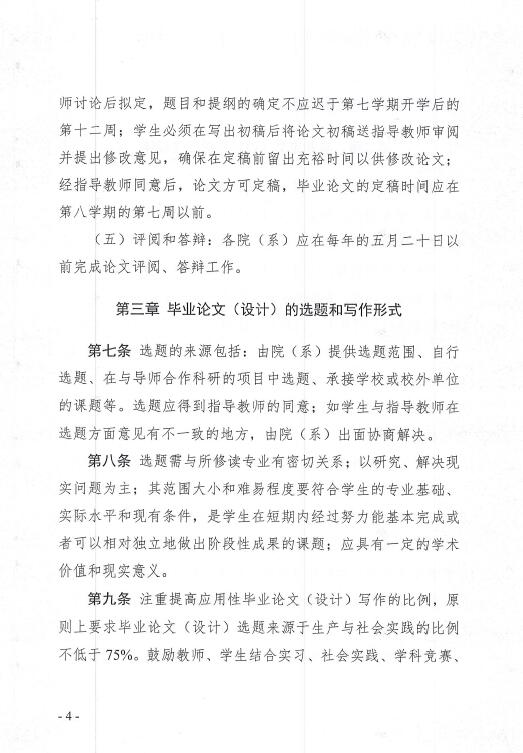
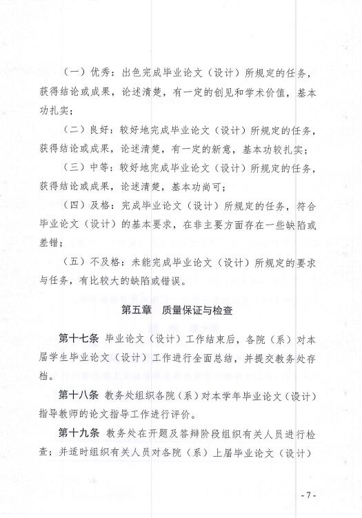
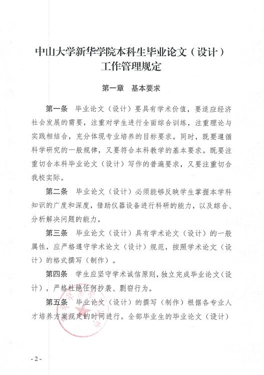
关于印发《中山大学新华学院本科生毕业论文(设计)工作管理规定》的通知
发布日期:2018-03-27
浏览量:
次
分享到:
中国·太阳集团(9428cn-官方网站)古天乐代言品牌-Suncity Club 版权所有 Copyright © 2026 信息与网络中心 技术支持