转发 | 关于开展办理毕业生暂缓就业工作的函
发布日期:2018-05-08浏览量:次
9428cn太阳集团古天乐补充说明:
1. 不能申请暂缓就业的情况还包括:民族生(指在高考时作为少数民族进行了加分的)、定向生(指高考时签订了定向培养协议,毕业后需回到指定地区或单位工作的)。按往年的情况,三支一扶、山区计划的一般不调档,也可以申请暂缓就业。
2. 申请暂缓就业前,应仔细阅读暂缓就业政策(点击链接),慎重思考暂缓就业对于个人的利弊,不要从众;应与父母仔细商量。一般申请暂缓就业的毕业生,都是想保留应届毕业生身份去报考公务员(现优势已渐失)、事业单位、公办教师、研究生等。但是否能以暂缓就业毕业生身份报考应届毕业生的岗位,并非百分百的,以单位的招聘公告或答复为准。
3. 申请表格应于5月28日前填好纸质版并交回系里杨老师或石雪梅师妹处(逾期、或毕业后,不能申请)。如有疑问,可邮件或电话咨询杨老师。
4. 暂缓就业申请后,可随时取消(每年7月份除外),在签订暂缓就业协议书前,填写《取消暂缓就业申请表》交系里,在签订协议书后的,自己按协议书上的说明到广东省就业指导中心取消。
5. 申请了暂缓就业,不影响大家去找工作和单位为你购买社保(只要是不要求提供报到证的工作,都可以做),更不等于毕业生不用去找工作、仍应积极求职、落实工作后主动向系里报告工作信息。
各院系:
根据广东省高校毕业生就业指导中心的统一安排和要求,将于即日起到6月5日开展办理2018年应届毕业生暂缓就业工作。根据我校实际情况,现就毕业生办理暂缓就业手续的工作的有关事项函告如下:
一、申请办理的对象:
符合资格的应届普通高校毕业生均可申请办理暂缓就业。外籍生源、未获得毕业资格、毕业前申请出国(出境)和升学的学生不能申请暂缓就业。允许办理暂缓就业的毕业生主要有以下几种类型:
1. 确实就业困难,不愿回生源地就业的;
2.派遣前接收单位仍在考察试用阶段而尚未确定接收的;
3.已有单位接收,但短时间内不能签订就业协议书的毕业生;
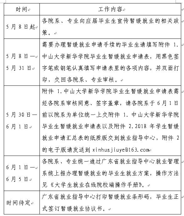
二、开展工作时间:5月8日—6月5日
三、申请办理程序:
